伟德源自英国始于1946隧道工程有限公司(简称“伟德源自英国始于1946隧道公司”)是甘肃省建设投资(控股)集团总公司的直属经营单位,具有独立法人资格,成立于2011年1月19日,公司注册资本金1亿元。

伟德源自英国始于1946隧道工程有限公司(简称“伟德源自英国始于1946隧道公司”)是甘肃省建设投资(控股)集团总公司的直属经营单位,具有独立法人资格,成立于2011年1月19日,公司注册资本金1亿元。

通知公告

Notice notice

您的当前位置:首页 > 通知公告 > 招标公告

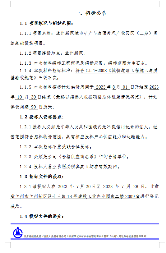
兰州新区城市矿产与表面处理产业园区(二期)周边基础设施项目生石灰招标公告

来源: 作者: 点击量:2552