伟德国际(bevictor·1946)源自英国|官方网站
职工培训系统
|
联系我们
|
设为首页
|
加入收藏
网站首页
公司概况
董事长致辞
企业简介
组织机构
企业荣誉
bv1946伟德官网
新闻动态
公司要闻
建投要闻
基层动态
行业动态
视频中心
“三抓三促”行动
业务板块
市政公用工程
公路工程
房屋建筑
水利水电
地基基础
企业管理
生产经营
科技质量
财务审计
项目管理
党群工作
党建专栏
学习教育
工会团青
纪检监察
普法教育
企业文化
文化活动
职工文苑
品牌建设
先进典型
人力资源
人才概况
培养计划
招聘信息
学习园地
政策法规
他山之石
资料下载
专题专栏
通知公告
通知文件
招标公告
公示公告
网站首页
公司概况
新闻动态
业务板块
企业管理
党群工作
企业文化
人力资源
学习园地
通知公告
通知公告
Notice notice
您的当前位置:
首页
>
通知公告
>
招标公告
通知文件
招标公告
公示公告
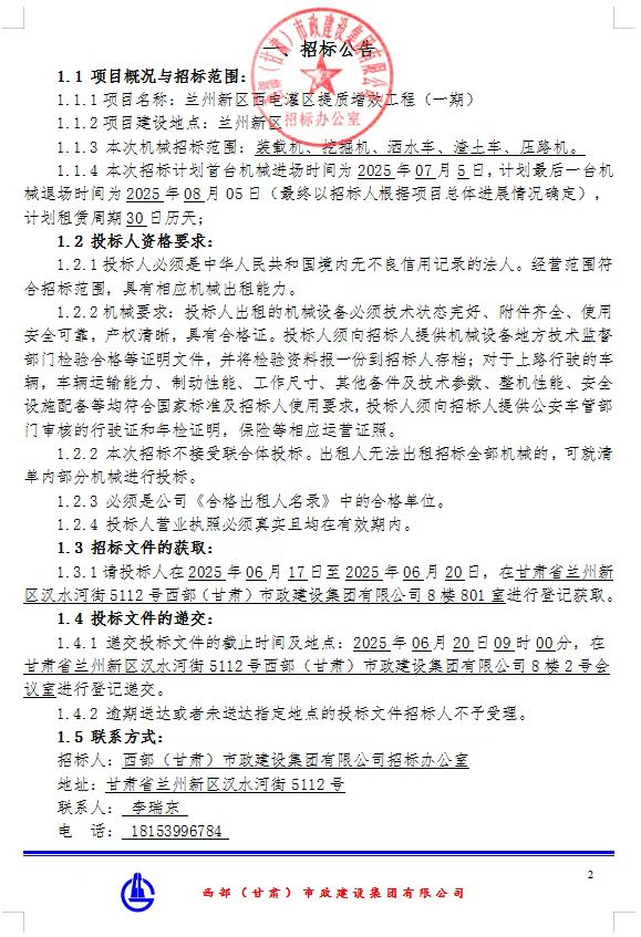
兰州新区西电灌区提质增效工程(一期)机械租赁-招标公告
来源: 作者: 点击量:
2552
次
上一篇: 东乡县那勒寺镇沿川经济带产业道路建设工程-专业招标公告
下一篇: 暂时没有更多内容!